View the latest
DFIR Report
  • Public Reports
  • Products
      • Products Overview
      • Threat Intel
        • Threat Feed
        • Private DFIR Reports
        • All Intel
        • Active Defense
      • DFIR Labs
      • Case Artifacts
      • -
      • Detection Pack
      • AI Training Ground
      • -
        bruteratel
        From a Single Click: How Lunar Spider Enabled a Near Two-Month Intrusion
        Read More
      • -
        dragonforce
        Blurring the Lines: Intrusion Shows Connection With Three Major Ransomware Gangs
        Read More
  • Services
      • Services Overview
      • Training
        • Threat Hunting
      • -
      • Professional Services
        • Integration
        • CTI Program Advisory
        • Incident Response Playbook
  • Company
      • About us
      • Contact Us
      • Collaboration
      • Careers
  • Analysts
  • Access DFIR Labs
  • Get in Touch
  • Public Reports
  • Products
    • Products Overview
    • Threat Intel
      • Threat intel Overview
      • Threat Feed
      • Private DFIR Reports
      • All Intel
      • Active Defense
    • DFIR Labs
    • Case Artifacts
    • Detection Pack
    • AI Training Ground
  • Services
    • Service Overview
    • Training
      • Threat Hunting
    • Professional Services
      • Integration
      • CTI Program Advisory
      • Incident Response Playbook
  • Company
    • Company Overview
    • About us
    • Contact Us
    • Careers
  • Analyst
  • SQL Brute Force Leads to BlueSky Ransomware
  • From OneNote to RansomNote: An Ice Cold Intrusion

_pete_0

Back to Analysts

Reports by _pete_0

lockbit ransomware
Apache ActiveMQ Exploit Leads to LockBit Ransomware
February 23, 2026
Read More
cobaltstrike more_eggs
The Curious Case of an Egg-Cellent Resume
December 2, 2024
Read More
gootloader
SEO Poisoning to Domain Control: The Gootloader Saga Continues
February 26, 2024
Read More
quantum adfind cobaltstrike
Malicious ISO File Leads to Domain Wide Ransomware
April 3, 2023
Read More
cobaltstrike Exfiltrate Data ursnif
Unwrapping Ursnifs Gifts
January 9, 2023
Read More
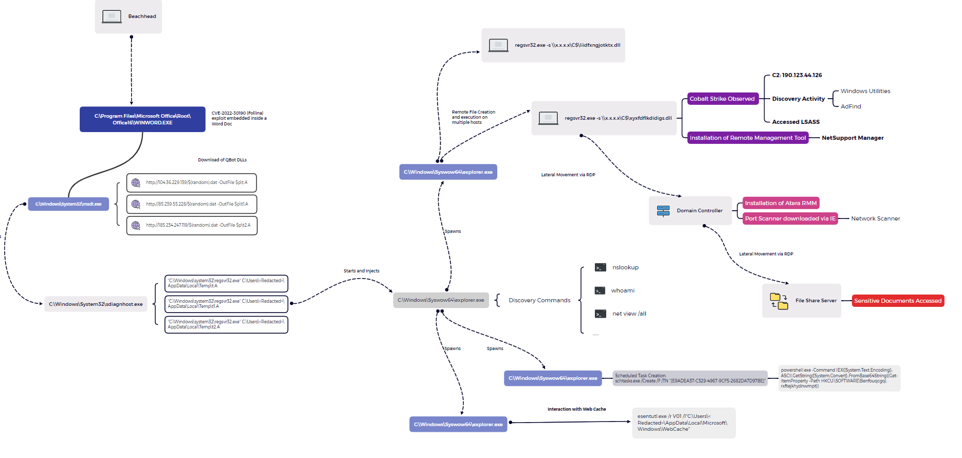
adfind cobaltstrike Qbot
Follina Exploit Leads to Domain Compromise
October 31, 2022
Read More
coinminer exploit
SELECT XMRig FROM SQLServer
July 11, 2022
Read More
Conference
SANS Ransomware Summit 2022, Can You Detect This?
June 16, 2022
Read More
adfind cobaltstrike conti
Stolen Images Campaign Ends in Conti Ransomware
April 4, 2022
Read More
Uncategorized
2021 Year In Review
March 7, 2022
Read More
adfind bazar cobaltstrike
CONTInuing the Bazar Ransomware Story
November 29, 2021
Read More
adfind BazarCall cobaltstrike
BazarCall to Conti Ransomware via Trickbot and Cobalt Strike
August 1, 2021
Read More
Access DFIR Labs Book a Demo

The DFIR Report provides in-depth, real-world intelligence based on observed intrusions, enabling security analysts and teams 
to strengthen defenses, enhance detection, 
and accelerate response.

  • Linkedin
  • X
  • Products
    • Threat Intel
    • DFIR Labs
    • Case Artifacts
    • Threat Feed
    • Detection Pack
    • Active Defense
  • Services
    • Training
    • Professional Services
  • Public Reports
  • Company
    • About us
    • Analysts
    • Careers
    • Contact Us

© 2025 The DFIR Report. All Rights Reserved. | Privacy Policy